
Services
Design graphique






J'offre des services complets en design graphique : création d'identité visuelle (logos, couleurs), packaging, supports publicitaires, webdesign et illustrations sur mesure. Je vous accompagne pour sublimer votre marque avec des solutions créatives et personnalisées.
Motion design
Je propose des services variés en motion design : conception d'animations, vidéos promotionnelles, habillages graphiques et contenus animés pour les réseaux sociaux. J'accompagne votre marque en donnant vie à vos idées grâce à des solutions dynamiques et créatives.
Interface UI




En UI design, on crée des interfaces attrayantes et faciles à utiliser. Cela comprend la conception d’écrans, le prototypage interactif, le design adapté à tous les appareils, ainsi que la modernisation des interfaces existantes. On veille à ce que l’expérience utilisateur soit fluide, intuitive et accessible pour tout le monde.
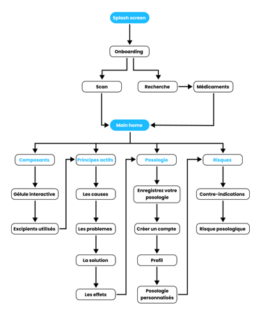
UX design
En UX design, le travail est beaucoup plus technique et se concentre sur l’optimisation de l’expérience utilisateur. Cela implique l’analyse approfondie des besoins des utilisateurs, la conception de parcours et d’interactions, la création de prototypes pour tester les idées, et l’amélioration des interfaces existantes. L’objectif est de rendre les produits et services non seulement intuitifs, mais aussi efficaces et agréables à utiliser.


